| 일 | 월 | 화 | 수 | 목 | 금 | 토 |
|---|---|---|---|---|---|---|
| 1 | 2 | 3 | 4 | |||
| 5 | 6 | 7 | 8 | 9 | 10 | 11 |
| 12 | 13 | 14 | 15 | 16 | 17 | 18 |
| 19 | 20 | 21 | 22 | 23 | 24 | 25 |
| 26 | 27 | 28 | 29 | 30 | 31 |
- 컴포넌트
- spritemask2d
- 블렌더
- 유니티
- 연습
- 스파르타내일배움캠프
- 코딩
- 나만의 견해
- 원신
- 점프
- 취업
- 프로그래밍
- 취미
- til
- c#
- 공부
- 까먹기전에메모
- 스파르타내일배움캠프TIL
- 게임분석
- ag 내일배움캠프
- 뭐드라
- 내일배움캠프
- LookAt
- 후기
- 게임 회사
- 게임용어
- materialpropertyblock
- 붕괴 스타레일
- 붕괴스타레일
- spritelibrary
- Today
- Total
덴바의 노트
블렌더 연습 일지 #2 - 나만의 라이브 무대장 만들기 본문

오늘의 키워드
- Live Stage
유튜브로 블렌더 제작 영상 구경만 2년
작업 경력 2달
실질적으로 무언가 큰 것을 제작은 처음입니다만...
오늘은 종합 운동장이나 일본 무도관 처럼
큰 원형 라이브 스테이지를 만들어보고 싶었습니다.
현재까지의 작업물


현재 작업물은 일단 크게 틀을 만들기에 집중했습니다.
X축으로 450m
Y축으로 500m
Z축으로 130m
면적 225,000㎡
대충 뭐 이런 느낌으로 엄청 큰 건물을 만들어 봐야겠다 싶었습니다.
문제점은....
'어? 이거 실질적으로 건물의 크기가 이 정도 하나?'
라는 의문점이 들었습니다.
이번 작품은 그냥 눈대중으로 틀을 잡아서인가 걱정이 들었는데..

어라? 내 작업물.. 너무 큰데?
역시 건물을 진지하게 모델링 할거면, 도면이라도 만들어야 하나 싶었습니다..
이번에 사용한 방식은 Inset, Extrude, Bevel을 위주로 작업했습니다.

무대장 양 옆에 있던 계단 또한 Bevel을 사용했으며

관람객들이 관림할 좌석 부분도 Bevel을 사용했습니다.
지금보니 경사가 너무 가파른거 같은...
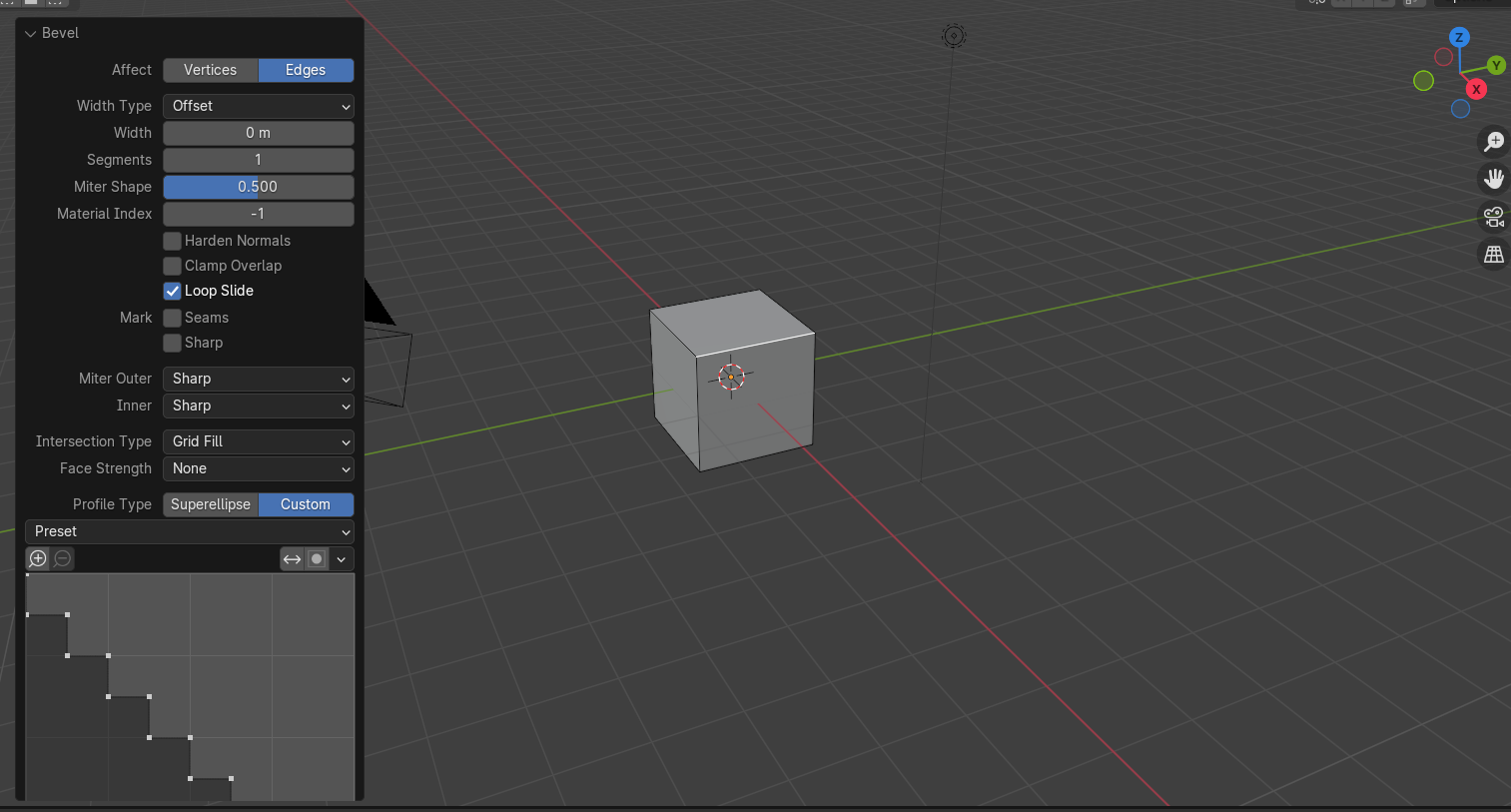
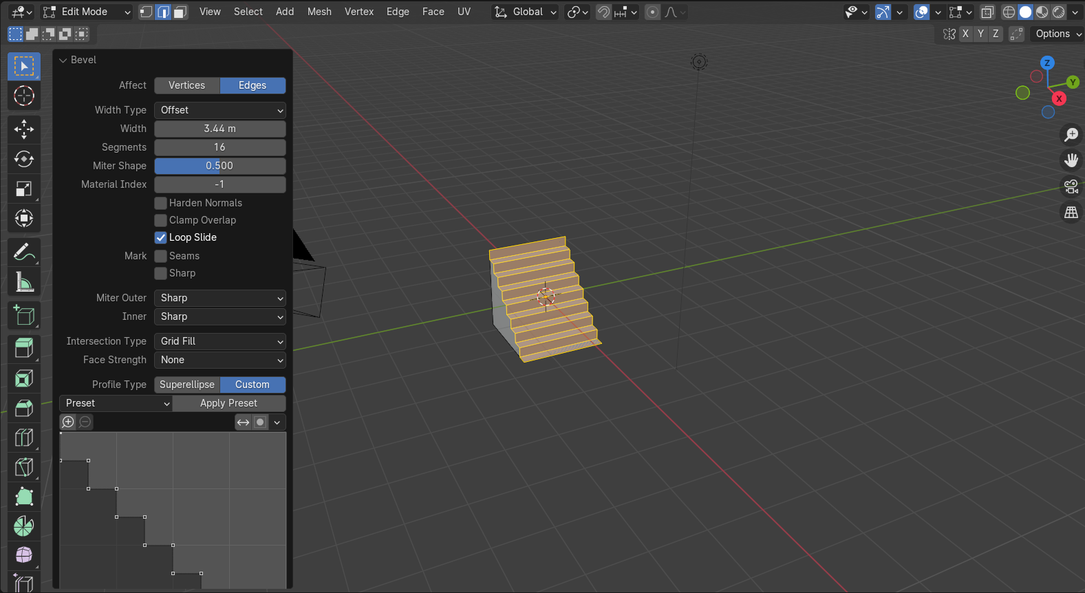
방식은 매우 간단합니다.

먼저 계단을 만들 방향에서 하나의 위 쪽 Edge를 선택합니다.
그 후 Ctrl + B를 눌러서 Bevel이 들어가게 합니다.
이 때 중요한 점은 Bevel로 값을 변형하지말고 그대로 좌클릭으로 적용합니다.
그러면 화면 왼쪽 아래에 Bevel 설정창이 뜹니다.

그 다음 Bevel 설정창을 열어서 Profile Type을 Custom으로 변경
Preset을 Step으로 변경해줍니다.


그 상태로 다시 Ctrl + B를 누르고 마우스 휠을 굴려 Segment를 높이고,
마우스를 당겨서 Width를 늘리면 위 사진과 같이
간단하게 계단 모양을 만들 수 있습니다.
위 방식대로 만약 종합 운동장같은 모양을 만들고 싶다고 한다면

먼저 위와 같이 본인이 상상하는 운동장의 모형을 만들어줍니다.

그 다음 Inset과 Extrude를 활용하여 위 와 같은 모형을 만들어줍니다.
그 후 튀어나온 부분의 Edge를 Atl + L Click 하여 전체로 잡아준 후 Bevel을 아까와 같은 방식으로 주면

이런식으로 모양을 잡아줄 수 있습니다.
만약 2층식 형태라면 좀 더 층을 나눠서 만들어주면 좋을 것 같습니다.
다음으로 할 작업은 이제 모양을 좀 더 다듬은 후,
사람들이 관객석으로 입장할 수 있는 입/출구와
계단인지 좌석인지를 분류할 수 있게 의자도 배치하려고 합니다.
오늘의 회고
코딩만 하면 지루해질 수 있기에 조금씩 모델링과 작곡을 번갈아가며 작업을 하고 있습니다.
하지만 확실히 코딩 실력이 모델링에 비해 월등히 높다는 것을 느낍니다.
작은 물건이나 작은 건물 정도는 괜찮지만 경기장이나 무대장 등을 만들려고 하니까
제법 Base를 어떻게 잡고 시작할지, 면적은 어떻게 할지가 감이 안잡힙니다.
또 하나의 문제는.....
경기장? 종합 운동장? 그런거 중학교 학교 대항전 같은거 할 때 빼고 가본 기억이 없어서
감이 안잡히네요

역시 모델링 실력이 늘기 위해선 많은 시각적 참고자료가 필요한 것 같습니다.
감으로는 상당히 힘듭니다.
여튼 이번 블렌더 작업 일지 포스팅은 여기까지 하겠습니다.
지난번 우유 관련해서도 텍스쳐를 입히는 포스팅도 해야하지만
지금은 주말에도 일을 하고 있어서 여유가 크게 없네요.
본격적인 포스팅은 주말에 한가해지는 6월부터 하겠습니다.
감사합니다.

'모델링 노트 > 작업 노트' 카테고리의 다른 글
| 블렌더 연습 일지 #4 - 철창 만들기 (2) | 2025.01.17 |
|---|---|
| 블렌더 연습 일지 #3 - 다이얼식 전화기 만들기 (0) | 2025.01.11 |
| 블렌더 연습 일지#1 (우유 만들기) (1) | 2024.04.28 |