Notice
Recent Posts
Recent Comments
Link
| 일 | 월 | 화 | 수 | 목 | 금 | 토 |
|---|---|---|---|---|---|---|
| 1 | 2 | 3 | ||||
| 4 | 5 | 6 | 7 | 8 | 9 | 10 |
| 11 | 12 | 13 | 14 | 15 | 16 | 17 |
| 18 | 19 | 20 | 21 | 22 | 23 | 24 |
| 25 | 26 | 27 | 28 | 29 | 30 | 31 |
Tags
- 스파르타내일배움캠프
- spritelibrary
- 점프
- 나만의 견해
- 연습
- LookAt
- spritemask2d
- 코딩
- 취미
- 스파르타내일배움캠프TIL
- 트러블슈팅
- til
- 게임분석
- materialpropertyblock
- 붕괴 스타레일
- 컴포넌트
- 원신
- 블렌더
- 게임 회사
- 붕괴스타레일
- 내일배움캠프
- 까먹기전에메모
- 공부
- 프로그래밍
- 취업
- 뭐드라
- c#
- 게임용어
- ag 내일배움캠프
- 유니티
Archives
- Today
- Total
덴바의 노트
블렌더 연습 일지 #4 - 철창 만들기 본문

오늘의 키워드
- 철장 만들기
- Curve
- Array
안녕하세요, 최근에 유튜브 알고리즘을 통해서 블렌더 관련 유용한 팁들을 많이 보게 됐습니다. 그중에 흥미로운 기술이 있어서 해당 영상을 따라 해봤는데요. 해당 영상 링크는 아래에 달아두겠습니다.
https://www.youtube.com/watch?v=35UznqSh9rA
위에서 거론했듯이 이번에 모델링한 것은 간단한 철창입니다.
제작하는 방법은 간단합니다!
제작 과정
1. Shift + A 단축키를 눌러서 Plane (Cube도 문제 X)를 생성합니다.

2. Scale을 적당하게 조절해준 후,
Edit 모드로 들어가서 Inset (단축키 I)를 이용하여 경계를 만들어줍니다.

3. 내부와 외부에 중앙 부분에 쇠창살을 두기 위해서 사이에 LoopCut을 해줍니다.

4. 루프컷 한 부분을 Array와 Curve 모디파이어를 이용하기 위해서,
Edge만 클릭하여 Seperate (단축키 P)를 이용하여 분리 후,
Object 모드에서 우클릭 -> Convert To -> Curve로 변경해 줍니다.

5. Shift + A를 눌러서 실린더를 생성해준 후 쇠창살처럼 모양을 잡아줍니다.

6. Shift + A 를 눌러서 Plane을 생성하고, 쇠창살과 크기가 비슷하게 맞추어 준 후,
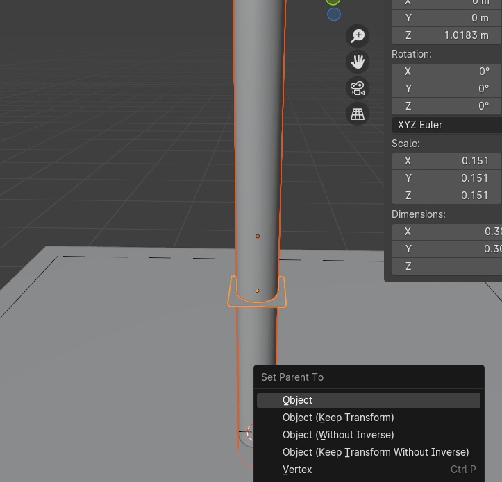
순서에 맞게 쇠창살 클릭, Plane 클릭 후 Ctrl + P를 눌러 Parent화 시켜줍니다.
※ 쇠창살을 먼저 클릭 후 Plane을 클릭한 다음 Parent화 시켜줘야 합니다.
마지막에 선택한 오브젝트가 Parent, 나머지는 Child가 되기 때문입니다.

7. Plane에 Modifier Array와 Curve를 추가합니다.
Array의 Fit Type을 Fit Curve로 설정하고
Array와 Curve의 Curve 대상을 Convert 했던 Curve를 선택합니다.

8. Plane을 누르고 Object 프로퍼티를 누릅니다.
Instancing에서 Faces를 클릭합니다.

그려면 완...성(?)이 아닌 이상한 모양이 나오게 됩니다.
대부분 분들은 '어? 왜 이렇게 나오는 거지?' 하면서 영상과 다른 모습에 당황해합니다.

왜냐하면 철창처럼 둘러쌓인 모습이 나와야하는데, 한 곳에 엄청나게 뭉쳐있기 때문입니다.

하지만!

여러 번 확인했지만 영상에서 안나왔을 뿐!
한 가지 작업을 안해줬기에 나온 결과입니다!
철창 바닥의 커브나, 쇠창살에 부모 오브젝트로 만든 Plane의 Scale을 조정했는데,
이를 Apply Scale(Ctrl + A)를 하여 기본 Base화 시켜주지 않았기 때문입니다.
아까 만들었던 Curve와 Plane 그리고 쇠창살인 Cylinder까지 모두 클릭 후,
Ctrl + A를 누르고 혹시 모르니 Apply Transform을 눌러서
위치, 회전, 크기 모두 현재 상태를 Base로 만들어줍니다.


9. 거슬리는 Plane을 없애주기 위해서
Plane의 오브젝트 Property에서 Viewport, Renderer를 모두 체크 해제해줍니다.

10. 가운데 있는 기본 Cylinder는 클릭 후 H( Hide 단축키) 눌러서 안보이게 해줍니다.
11. 바닥에 깔아둔 Plane을 Edit 모드에서 Extrude를 이용하여 Y축으로 키워줍니다.
그 후, 쇠창살 위치를 이동시켜 줍니다.

12. Array 모디파이어 프로퍼티 중 Factor X 값 수치를 이용하여 원하는 느낌으로 조정해줍니다.

13. 마지막으로 바닥을 복사하여 윗 부분으로 옮겨두면 완성입니다! 복사는 Shift + D 입니다.

이상으로 오늘은 유튜브에서 쇼츠로 우연하게 본 영상을 따라하면서 만든 철창입니다. 조금 더 꾸며보고 싶으시다는 분은 Material을 넣어서 철 느낌을 추가하거나, Shade Smooth, 천창과 바닥 끝 부분에 Bavel을 조금 주는 등 해보면 좋을거 같습니다.
감사합니다!
'모델링 노트 > 작업 노트' 카테고리의 다른 글
| 블렌더 연습 일지 #3 - 다이얼식 전화기 만들기 (0) | 2025.01.11 |
|---|---|
| 블렌더 연습 일지 #2 - 나만의 라이브 무대장 만들기 (1) | 2024.05.12 |
| 블렌더 연습 일지#1 (우유 만들기) (1) | 2024.04.28 |