[Blender Modifier] Boolean

핵심 키워드
- Boolean 개요
- Boolean 사용법
- 주의 사항
안녕하세요 오늘은 Blender의 Modifier 중 Boolean에 대해서 알아보고자 합니다.
먼저, Blender의 Modifier란 작업 중인 모델링 오브젝트에 여러 기능을 추가할 수 있는,
이른바 유니티의 Component 같은 것입니다.
모디파이어의 종류는 대표적으로 크게 4가지가 존재합니다.
Edit, Generate, Deform, Physics
그중에서 만약 오브젝트를 깎거나 다듬는 등의 기능을 사용하게 된다면 주로 Generate를 사용하게 됩니다.
Boolean 개요
Boolean은 Generate의 기능 중 하나로 참과 거짓이라는 의미입니다.
두 오브젝트를 이용하여 구멍을 내거나,
두 오브젝트를 하나로 합치거나,
겹치는 부분을 하나의 오브젝트로 만들어냅니다.
한 번 알게 되면 매우 유용하게 자주 사용하므로 알아두면 좋습니다!
사용법

① 먼저 구멍 또는 문양을 내고 싶은 오브젝트를 클릭합니다.
↓
② 오른쪽 아래에 보면 스패너 모양(모디파이어)의 아이콘을 클릭합니다.
↓
③ Add Modifier 버튼을 클릭합니다.
↓
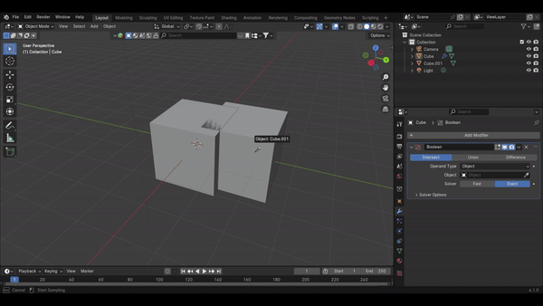
④ Generate 카테고리에서 Boolean을 클릭합니다.

⑤ Intersect, Union, Difference 옵션 중 원하는 옵션을 하나 선택합니다.
⑥ Boolean 설정 창에서 Object를 누르거나 스포이드를 이용하여 대상을 클릭합니다.
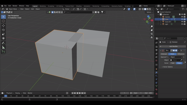
⑦ 마음에 드는 모양이 나왔다면,
Boolean 설정창에 마우스 클릭커를 올려두고 CTRL + A를 눌러서 최종 적용합니다.
옵션 기능 짚고 넘어가기
Intersect : 교차하다는 의미로, 두 오브젝트가 겹치는(교차하는 부분)을 추출해 냅니다.
수학의 교집합과 같은 기능을 해냅니다.


Union : 통합하다, 결합하다의 의미로 두 오브젝트를 하나로 합치는 기능을 합니다.
수학의 합집합과 같은 기능을 합니다.


Difference: 다르다, 차이가 있다의 의미로 하나의 오브젝트에서 다른 오브젝트를 빼는 기능입니다.
수학의 차집합과 같은 기능을 합니다.


주의 사항
오브젝트를 Extrude, Scale 조정 등 형태를 다듬으며 변환하다보면 가끔 Normal 상태가 뒤집히는 경우가 있습니다.
Normal이 뒤집히는 것은 어떤 것을 의미할까요?
예로 들어서 Plane(평면)이 있다고 가정하겠습니다.
이 하나의 면은 앞과 뒤가 있습니다.

Plane의 특성은 우리가 보고 있는 흰색 평평한 면은 앞면입니다.
하지만 우리가 앞면을 보고 있으면 뒷면은 보이지 않습니다.
이 때 뒷면은 투명 상태라고 보시면 됩니다.
즉 Normal 백터가 향하는 방향이 우리가 보는 텍스처나 색깔 등이 보이는 정면이라고 생각해 주시면 됩니다.
우리가 Boolean을 시도할 시
블렌더는 오브젝트의 Vector, Edge, Face 등의 Normal Vector를 계산하여 결과를 출력해냅니다.
이때 Normal Vector가 안으로 되어있다면,
실제로 우리가 보는 오브젝트와는 정반대의 계산을 하게 되어서 원하는 Boolean의 기댓값이 다릅니다.